旋转式防撞护栏是一种创新的交通安全设施,其核心原理是通过旋转耗能来降低事故严重性。相较于传统刚性或半刚性护栏,它在许多方面具有显著优势,但也存在特定局限性。
一、核心工作原理:旋转耗能
旋转式防撞护栏主要由立柱、旋转桶和连接构件组成。其原理并非“硬碰硬”地阻挡,而是通过以下机制实现防护:
动能转化:当车辆撞击时,旋转桶会随之转动,将车辆巨大的直线冲击动能,部分转化为旋转桶的旋转动能。
导向与校正:旋转作用能有效改变车辆的碰撞角度,将剧烈的正面碰撞或角度碰撞,转化为一种“擦边”效应,引导车辆回归正常行驶方向,并大幅降低侧翻风险。
延长作用时间:旋转过程延长了撞击力作用的时间(根据物理原理,力在时间上的延长意味着瞬时冲击力的峰值降低),从而减少了传递到车内乘员的冲击力。
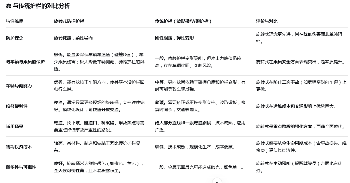
二、与传统护栏的对比分析

结论是:
在它适用的核心场景里,旋转式护栏在“降低事故伤亡率”这一根本目标上,表现远优于传统护栏。 但它并非万能,不能完全替代所有传统护栏。
旋转式护栏是“专精特新”的解决方案,其价值体现在:
1、挽救生命:特别适用于容易发生侧翻、角度碰撞的危险路段,能最大限度保护乘员。
2、长效经济:虽然初期投入高,但能大幅降低恶性事故带来的社会成本(医疗、救援、拥堵)和后续维修成本。